孕囊看性别(孕囊形状真的能看出宝宝男女吗?说不准是你看不懂数据)
孕囊看性别(孕囊形状真的能看出宝宝男女吗?说不准是你看不懂数据)
当准妈妈得知自己怀上宝宝时,心里那份惊喜和激动是不可言喻的,而怀着这小幸福,不少妈妈都开始好奇自己的小宝宝是男是女了。在孕早期不少妈妈交流最多的就是如何通过孕囊形状判断宝宝男女了。

孕囊是什么?
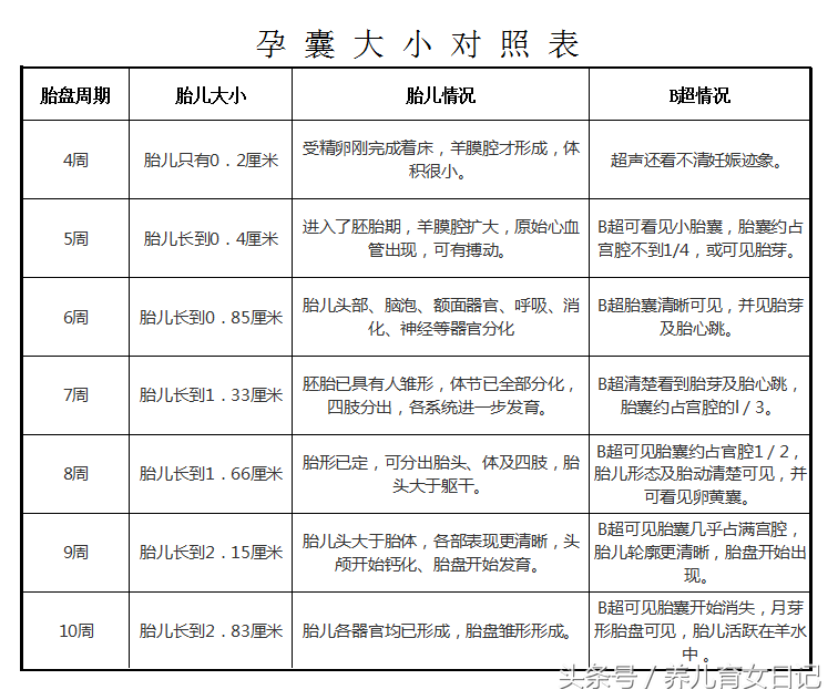
孕囊是宝宝最原始的胎盘组织,被羊膜、血管网包裹的一个小小的胚胎,只可以在孕早期见到。准妈妈月经28~30天规则来潮,停经35天,B超就可以在宫腔内看到孕囊,此时胎儿还没有形成。准妈妈可以通过孕囊大小对照表,即小胚胎的大小对照表,就可以清楚的看出肚子里小胎儿是否在正常生长。

那么通过孕囊形状判断宝宝性别到底准确吗?
有妈妈在收集了很多妈妈发布的B超数据和后来出生后宝宝性别情况,发现事实上这个方法准确率相当的高,而不少妈妈用这种方法测试后不准主其实是自己不会看数据而已,或者数据时间不合适。很多孕妈妈简单的认为:长条形孕囊是男生,圆形孕囊是女生,事实上这样误判率是很高的。
如何准确通过B超数据分析呢?
首先仅限8周之前的B超单,40多天是最合适的,然后就是要有3个数据的,如果没有3个数据的,一律不能判断,因为孕囊都是圆柱状的,可是B超师做B超的时候,截面会截取的方位不一样,有的横截面,有的截取竖截面,所以,看图片是长的还是圆的,不能判断男女。

很多妈妈的B超单上只有两个数据,比如4.0cm*2.6cm,这只是横截面的数据,不能用来看男女,很多妈妈看错就是这个原因。只有3个数的数据才能看,比如4.0cm*3.8cm*2.6cm。当两个数据差不多,第三个数据比前两个小近一倍,那一般就是儿子,如果成递减数据就可能是女儿。
比如B超单上是4.0cm*4.0cm*2.0cm,那肯定是男孩,但是如果B超师横截面时,孕囊就成了4.0cm*4.0cm的两个数据,看上去就是圆的了,然后造成了,孕囊是圆的,结果怎么生出了儿子,貌似不准的误导。

准妈妈可以回家看看自己的B超报告,记住的是一定要有三个数据的才能判断,有的妈妈会发现,数据最大数值不是在最前面,不要紧,可以自己把3个数据从大到小排列,比如:4.0*2.1*3.9cm,或者3.9*1.9*4.2cm,等等,这些应该就是男孩。
当然了,通过孕囊判断宝宝性别的方法只能供准妈妈闲暇之余娱乐参考,目前国家是不鼓励父母检查宝宝性别的,而且世事无绝对,也有部分妈妈数值和性别对不上。总之一句话,生男生女都一样,重要的是宝宝健健康康长大就是对妈妈最好的礼物。
标签:
