怎样回答孩子提出的“性问题”?才能让家长不尴尬,孩子听得懂
怎样回答孩子提出的“性问题”?才能让家长不尴尬,孩子听得懂
孩子到了3岁左右,性意识就会觉醒,他会对自己的性别开始好奇。他会好奇自己的性器官,会想知道自己尿尿的方式为什么和有的小朋友不一样?会问出诸如:“邻居家阿姨的肚子里有小宝宝,但是小宝宝怎么出来呢? 为什么公鸡要追母鸡?”等性问题。

遇到这样的情况,好多的家长都会尴尬、无所适从。有的家长会显得惊奇和气愤并对孩子加以指责,这个问题就会引起孩子更大的好奇;如果随意地扯谎敷衍,比如“你是充话费赠的”,那么会使孩子不信任自己,甚至会让他形成错误的性观念。

问题一:我们该用怎样的态度来对待孩子的此类问题呢?
性教育专家帕米拉·威尔逊指出:“当孩子提出性问题是,父母一定要先给他们最简单的答答案及解释,如果他们对此有兴趣时再给予更多的信息。父母只有具备较高的性知识和性教育技巧,才能使孩子长大后正确地面对性,并及时接受家长的有益忠告。”
因此回答孩子性问题时应采取客观、冷静的态度,采用事实数据,以简短且直接的方式说明。既要解释科学内容,又要避免对孩子造成性刺激,激起孩子的好奇心。

问题二:我们怎样回答?
并非孩子提出一个问题,就要将自己所知道的所有性知识都全盘拖出,只要与孩子一起讨论那些他们想要知道的,并且能够理解的就可以了。请记住,孩子对理解自己没有直接经验果的事情都会困难。

当你考虑如何解释生育之事时,你必须重点考虑孩子的需要。大多数孩子并不想要得到冗长且过度复杂的回答,他们只想得到自己听的懂的答案。如果你给的答案不够,那么他们就会继续问问题。如果得到的信息超过他们想要的,他们可能只会选取自己想要的,而不理会其他的信息。
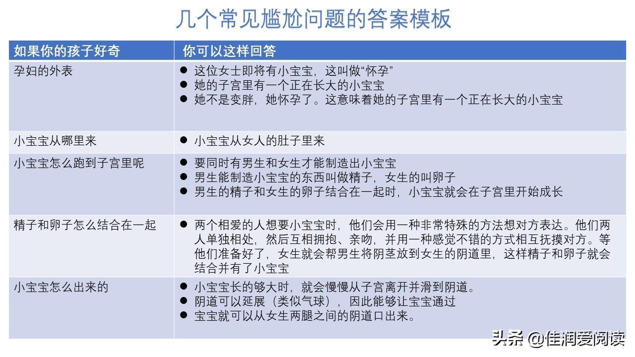
下面的回答模板,可以为家长们提供一个样本:

需要注意的是:
1、如果孩子一直没有机会接触即将有新生宝宝的家庭,或不具有语言表达能力,那么他们可能不会提出这些问题,这时你就必须找机会跟他分享相关的信息。找一些适当的教导时机,如看完有怀孕或生产剧情的电影或电视节目时,这样能够自然且合时宜地提出这些议题。

2、特别需要提醒大家的是,最好与孩子同性别的家长来回答孩子关于性的问题,尤其当孩子进入青春期后。
标签:
